Salta al contenuto principale
Skip to footer content
Regione veneto
Accedi
Seguici su
Facebook
Instagram
Twitter
YouTube
Cerca
Cerca
Cerca
Show/hide navigation bar
Hide navigation bar
Città metropolitana
Città metropolitana
Statuto della città metropolitana
Sindaco metropolitano
Consiglio metropolitano
Commissioni consiliari permanenti
Elezioni metropolitane
Archivio video
Rubrica
Uffici & Servizi
Servizi
Sedi
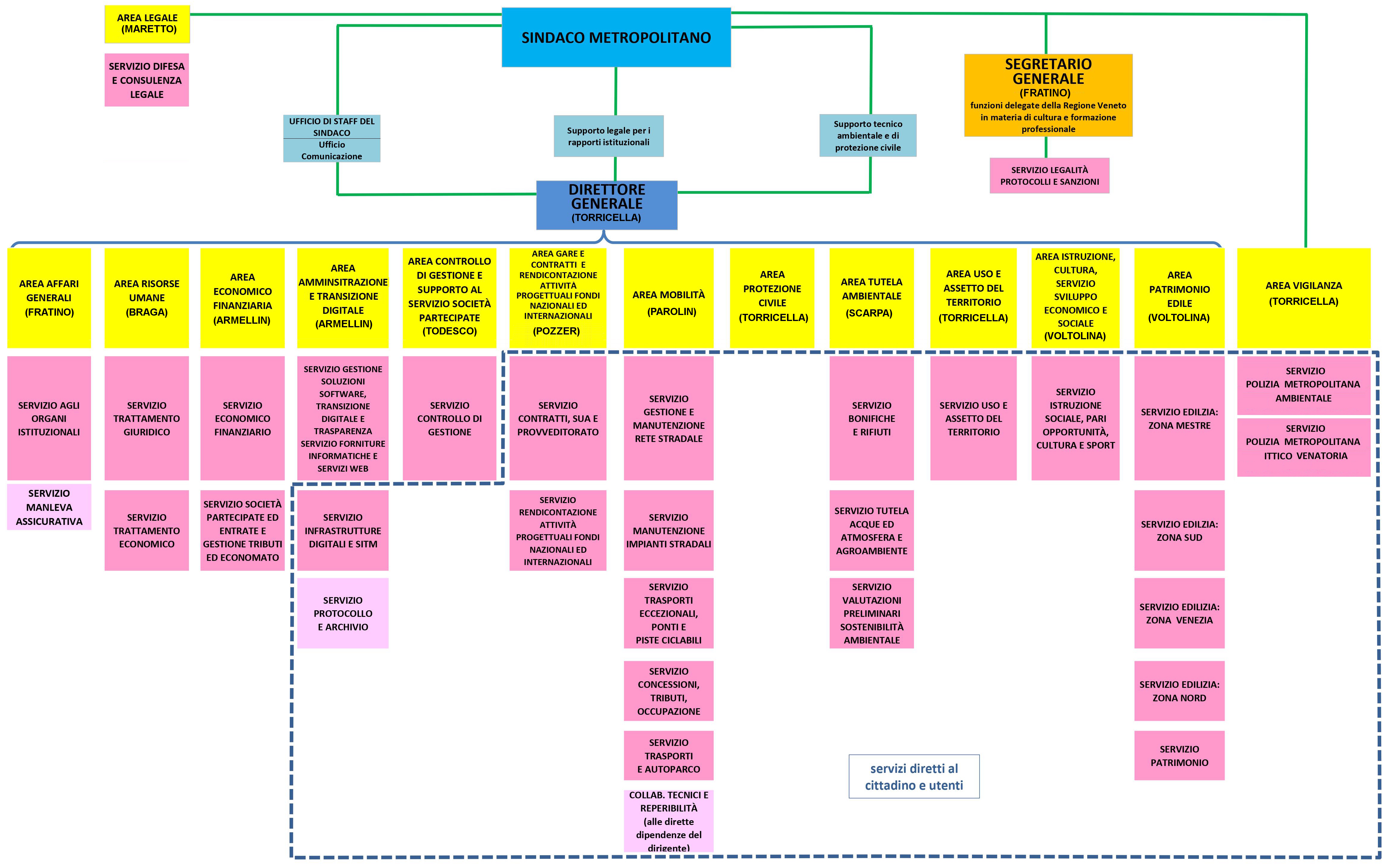
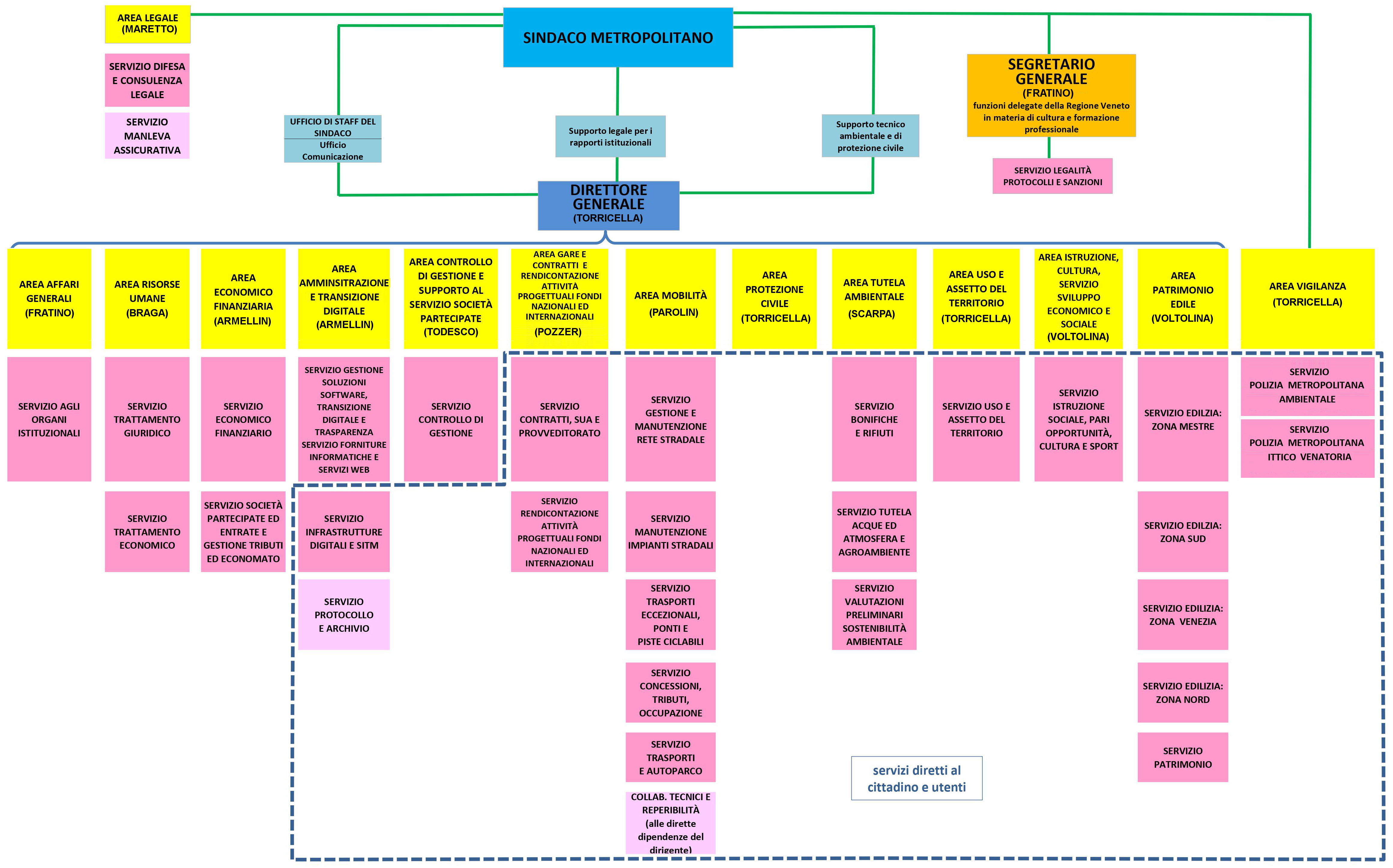
Organigramma
Direttore Generale
Macrostruttura
Comitato Unico di Garanzia CUG
Bandi, Avvisi & Concorsi
StazioneUnicaAppaltante certificata L1/SF1 ai sensi dell’art. 63 del D.Lgs. 36
Bandi, Avvisi & Concorsi
Bandi di concorso
Bandi di gara e contratti
Piattaforme telematiche per le procedure di gara
Avvisi di manifestazione di interesse
Notizie
Tutte le notizie
Notizie dalla provincia
Notizie dal territorio
Novità sui servizi
Comunicati stampa
Mediagallery
Albo Pretorio
Albo Pretorio (dal 01/01/2026)
Albo Pretorio (fino al 31/12/2025)
Amministrazione trasparente
Amministrazione trasparente
Disposizioni generali
Organizzazione
Consulenti e collaboratori
Personale
Bandi di concorso
Abilitazioni professionali
Performance
Enti controllati
Enti pubblici vigilati
Attività e procedimenti
Provvedimenti
Bandi di gara e contratti
Piattaforma telematica per le gare
Sovvenzioni, contributi, sussidi, vantaggi economici
Bilanci
Beni immobili e gestione patrimonio
Servizi erogati
Controlli e rilievi sull'amministrazione
Controlli sulle attività economiche
Pagamenti dell'amministrazione
Opere pubbliche
Pianificazione e governo del territorio
Informazioni ambientali
Interventi straordinari e di emergenza
Altri contenuti - Prevenzione della Corruzione
Altri contenuti - Accessibilità e Catalogo dei dati, metadati e banche dati
Altri contenuti - Accesso civico
Altri contenuti - Dati ulteriori
Attuazione Misure PNRR
Informative privacy GDPR
Briciole di pane
Home
/
Organigramma
FARE CLICK SUI RIQUADRI PER ACCEDERE ALLA PAGINA DELL'AREA/UFFICIO
Back to top